contact us
咨询热线:
86-769-2336 1731
联系我们
|
关于我们
|
供应产品
网站首页
关于我们
业务范围
国际空运
国际海运
散杂货运输
国内运输
综合物流服务
报关报检
货物保险
新闻动态
联系我们
网站首页
>>
海运资讯
>>
注意 | 近期船公司通知(ONE/MSK)、及费用调整汇总(SITC/SNL/CMA/MSC)!
注意 | 近期船公司通知(ONE/MSK)、及费用调整汇总(SITC/SNL/CMA/MSC)!
来源:
维运网
|
作者:
美集运通-GGL
|
发布时间:
2018-07-19
|
428
次浏览
|
🔊
点击朗读正文
❚❚
▶
|
分享到:
ONE关于提供目的港邮箱地址通知
为了让目的港收货人顺利收到到货通知,
现要求所有从上海去东南亚、印巴、 中东的货物订舱/提交 SI 时,必须提交收货人/通知人的邮箱地址
。具体通知如下:
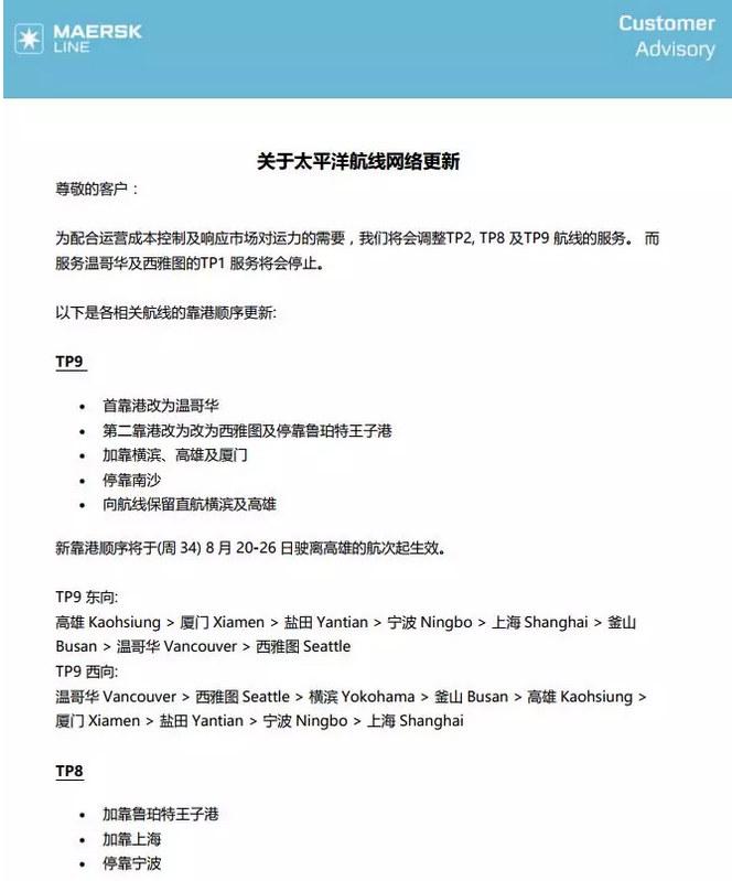
MSK关于太平洋航线网络更新
为配合运营成本控制及响应市场对运力的需要,我们
将会调整TP2, TP8 及TP9 航线的服务
。 而服务温哥华及西雅图的TP1 服务将会停止。具体通知如下:
MSK科纳克里货物征收拥堵费
7月21日开始,马士基
对于科纳克里货物征收拥堵费
。具体通知如下:
SITC关于出口至台湾收取BAF费用通知
根据市场情况,决定
对上海及长三角地区出口至台湾所有货物收取燃油附加费
。具体通知如下:
SNL关于台湾航线征收BAF的通知
上海出口自2018年8月2日(周四)上海开航航次起,
台湾航线征收BAF
。具体通知如下:
CMA美加线征收GRI通知
从2018年08月15日起,
美国及加拿大航线将征收GRI
。具体通知如下:
MSC南非及莫桑比克征收GRI的通知
接总部通知,
出口至南非及莫桑比克地区的货物将征收GRI
。具体通知如下:
上一篇:
后续:本周五(7月2......
下一篇:
又来? 开挂的印度又......